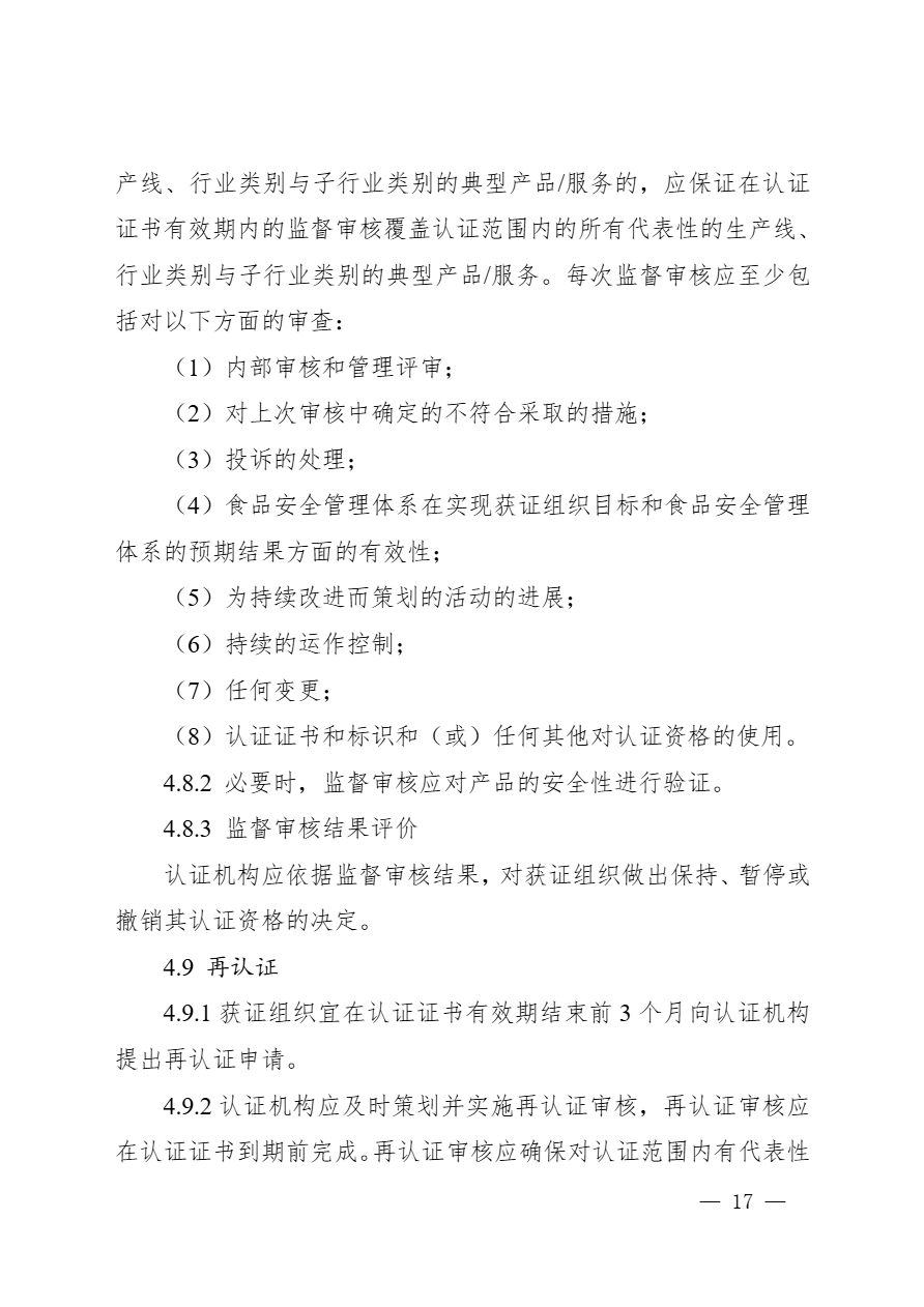
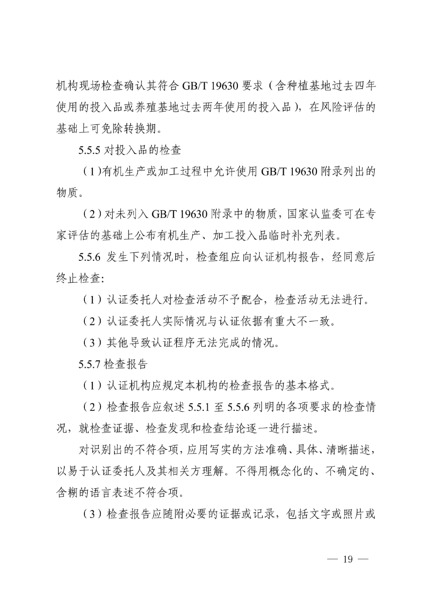
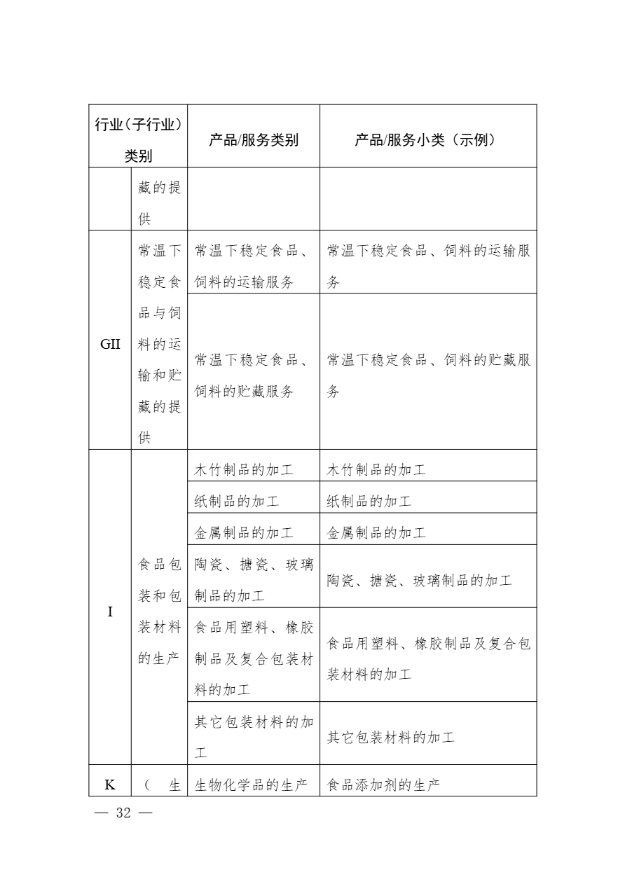
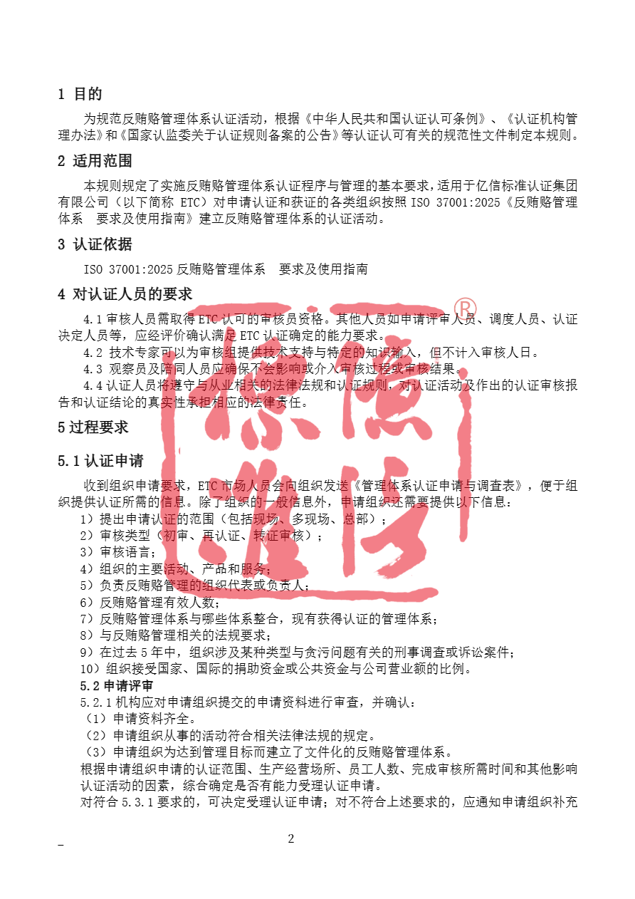
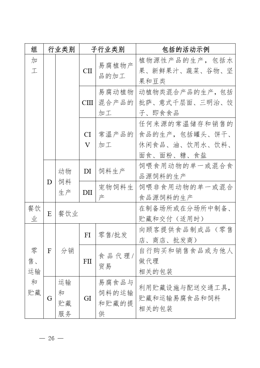
登录
注册
我们的服务
亿信标准拥有近5万平方米的国家级检验检测实验室产业园区,检测能力覆盖医学科研、消费品、环境保护、计量校准、建筑材料等多个领域;可提供产品认证、名品认证、体系认证、服务认证及社会企业评价认证服务,合作伙伴遍布全国各地。与此同时,通过技术创新布局产业大数据和ESG服务领域,开拓全新版图。
动态资讯
亿信标准广泛采用当今国际通用的、公认的管理理念、方法和技能,在企业内部形成相对统一的和具有自身特色的管理文化,动态涵盖新闻资讯、社会公益、党建引领等,展现集团为全面提升竞争能力、实现可持续发展、积极承担经济、社会和政治责任的良好形象。
公开文件
亿信标准以便利公开信息文件网上查阅利用为思路,建立专栏。专栏内容涵盖认证公告、申请书与调查表、认证合同、企业文件、社会责任报告、证书查询、认证声明等公开文件,方便查阅下载。
关于亿信
亿信标准认证集团起步于2005年,总部位于天府之国成都,已进驻包括四川、重庆、云南、贵州、浙江等多个省、市,是中国NQI(国家质量基础设施)与TIC(检测、检验与认证)产业头部运营商、标准研制及应用、中国社会企业的积极践行者。
客户专区
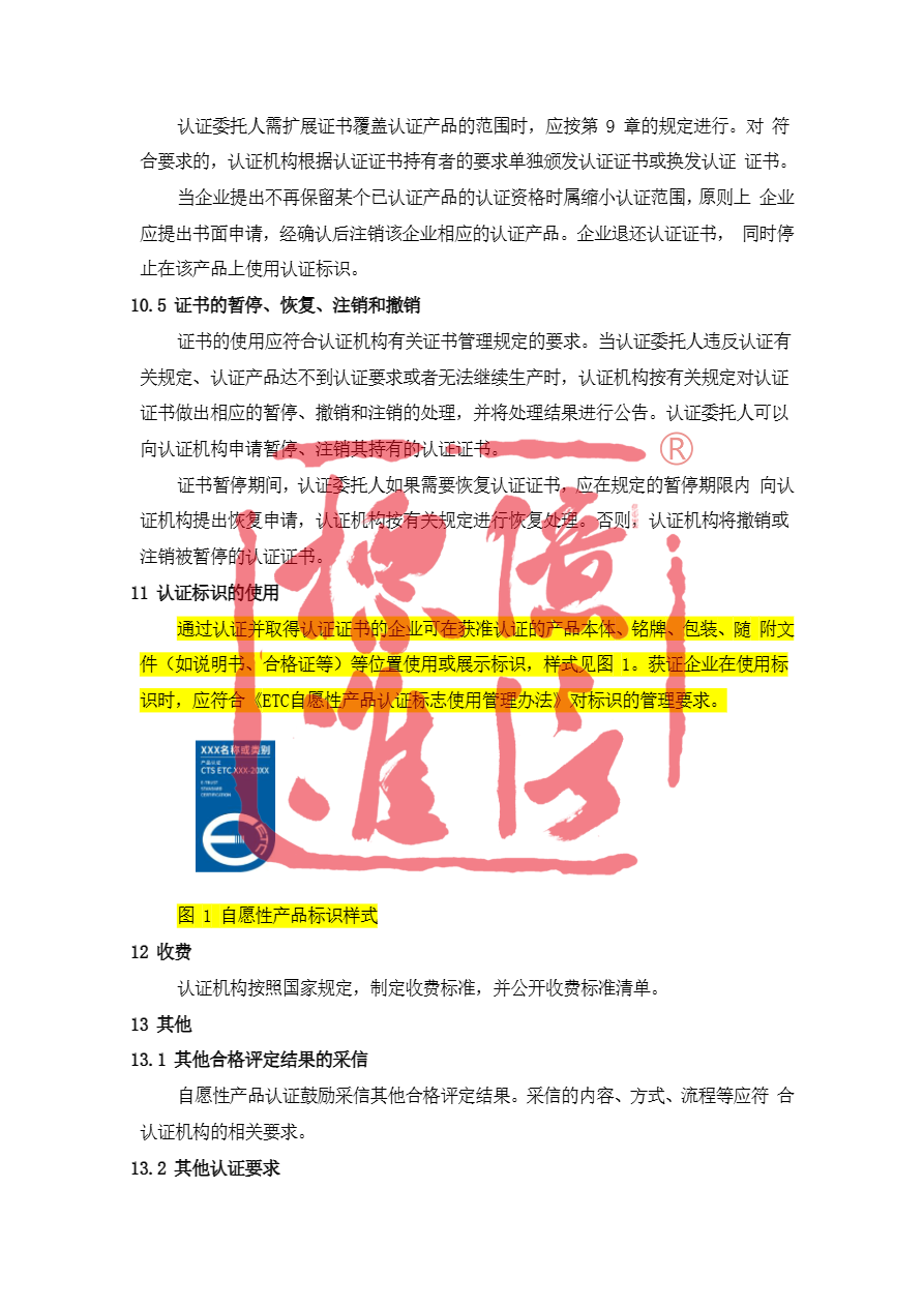
帮助您的品牌管理推广
亿信标准2024年社会责任报告
亿信标准2023年社会责任报告
亿信标准2021年社会责任报告
投诉和申诉
投诉申诉电话:
028-67879315分机号5